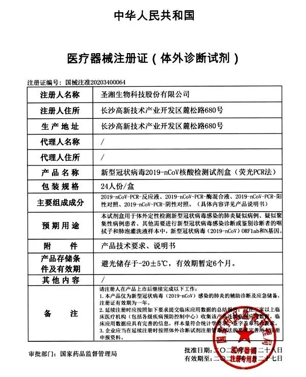
1月28日,BB贝博艾弗森生物新型冠状病毒2019-nCoV核酸检测试剂盒(荧光PCR法)通过国家药品监督管理局审批,获得医疗器械注册证书。这意味着该产品通过国家药监部门严格的质量体系考核,其安全性、有效性及质量可控性等获得国家药监部门认定,将全面助力疫情防控。
新型冠状病毒感染的肺炎疫情刚开始在武汉发生时,BB贝博艾弗森生物便成立了以中国体外诊断领军人物戴立忠博士领衔的疫情防控应急技术攻关小组,联合军事科学院军事医学研究院,并基于公司10余年的技术沉淀和数亿人份产品应用积累经验,于1月14日成功研制出新型冠状病毒核酸检测试剂盒。
该项目研究得到了科技部应急专项支持,产品采用BB贝博艾弗森生物独创的“RNA一步法”技术,可适用于不同应用场景,操作简单,检测耗时短,灵敏度200copies/mL,全程内源性管家基因监控,样本处理与扩增检测在一个PCR反应管中即可完成,最大程度减少生物安全风险和交叉污染。该产品通过简单的样本处理后可直接在常规荧光PCR仪上使用,1个操作人员在2小时内可以完成96份样本的检测;结合BB贝博艾弗森生物自主研发的全自动核酸提取仪,单批检测样本量可达96人份,能实现1人1机1日检测样本量达1000人份以上的高通量检测;结合BB贝博艾弗森生物移动分子诊断平台,最快可在30分钟出检测结果,实现现场即时检测(即将注册)。
在1月26日上海市新型冠状病毒感染的肺炎疫情防控工作新闻发布会上,上海市预防医学会会长吴凡表示,此次新型冠状病毒感染肺炎出现了轻症感染者和“隐形病人”。这些患者本身或症状较轻不易引起重视、或没有症状,但处在潜伏期和隐性感染期,均可能传播病毒。在1月28日国家卫生健康委召开新闻发布会上,国家医疗专家组成员、北京地坛医院感染性疾病诊疗与研究中心首席专家李兴旺也表示,在散发病例密切接触者中,观察到一些无症状的感染者,虽然没有症状,但是做核酸检测是阳性的。
疑似病例特别是隐性感染者得到精准快速的诊断,通过快速筛查分流,切断传播源,防范交叉感染,是控制疫情的关键。但大部分医疗机构每天能够检测的数量只有数百人份,检测耗时长,导致疑似病例筛查、分流和确诊周期长,进一步增加交叉感染机会。
董事长戴立忠表示,公司新型冠状病毒2019-nCoV核酸检测试剂就是根据当前疫情控制痛点难点进行设计的,能够为疫情防控提供快速、简便、精准、高通量的核酸检测方案,有效助力识别疑似病例特别是隐性感染者,快速分流患者,防止交叉感染,避免更大范围的疫情扩散。
面对突发疫情应急物资短缺的需求,公司春节假期紧急调配员工返岗,组织研发生产,所有生产线满负荷工作,新型冠状病毒核酸检测试剂日均产能最高可达50万人份。

